Blender制作水世界烟雾休息
BY:Abby Crawford

你好,我叫吉村迈克尔,是一名来自加拿大多伦多的自由职业3D艺术家/概念艺术家。
我的背景是建筑学,我的学士和硕士学位都学习过这个专业。我目前在一家建筑事务所工作,做设计和内部建筑可视化,偶尔也会做一些自由职业项目。我通常总有一个个人热情项目,努力提升技能,尝试新技术。我目前有动力转型进入电影/游戏行业,成为概念艺术家,作为职业的下一步。
我第一次接触3D是在学习期间。作为建筑专业的学生,通常会被分配创意/技术任务,并根据这些指标执行建筑。平面图、剖面图、立面图以及透视/渲染图都是基于3D模型。Rhino 3D和V-Ray是我首次接触3D建模和渲染软件的途径。在本科末期,我对建筑可视化产生了浓厚兴趣,并寻找探索这份热情的方法。直到硕士学位时,我才开始使用Blender。我想为我的毕业论文项目制作一部短动画电影《Shotengai》,而Blender满足了所有综合制作工具的需求。我在Blender里学到的所有东西都是自学的,或者是通过Blender精彩的社区学到的!从那以后我一直在用它完成所有项目,无论是工作还是个人。
灵感来源
这部动画/剧照最初是为贾玛·朱拉巴耶夫的电影概念艺术指导项目制作的。虽然我们只被要求为课程制作图像,但我之后花了一些时间为动画制作镜头。
我们概念艺术项目的创意简报是《水世界》,其限制基本与1995年凯文·雷诺兹执导的电影相同。这是一个末日后的未来,地球完全被水覆盖——世界观由此展开。我的叙述聚焦于一支“拾荒者”团队,他们在海洋中寻找任何残余以换取钱。
这张照片特别受雷德利·斯科特1979年电影《异形》及其狭窄幽闭的飞船内部和走廊的启发。我还参考了动漫胶片的光照场景,以及艺术家如何将丙烯颜料融合成光源渐变的效果(例如士郎正宗的《攻壳机动队》)。

01:车辆参考图像及初始3D块状
拾荒船:设计基于双体船和快速登陆艇(约42米长)的结合。这个想法是这艘船会是一艘巨大的回收船,内层货舱可以装载大量海上垃圾。

02:车辆最终封锁
因为我知道想要一个船内镜头,我制作了一个相当简单的模块,在两个主船体中重复出现。我主要参考千年隼的内饰,以理解它的比例和设计原则,以实现我想实现的复古科幻风格。


03:Substance Painter中的车辆纹理
我在Substance里创建了一些智能材料。这个过程很简单,主要使用智能面罩,因为所有表面都是金属材质。大量增加锈迹和划痕总能赋予车辆个性。我非常喜欢项目的这个阶段,因为你开始看到设计逐渐成型。配色方案灵感来自80至90年代机甲动漫的美丽色彩,以及它们用丙烯漆绘成的赛璐珞背板。


04:车辆布景、Sketchfab资产和Megascans素材
布景船舱内部是下一步。由于项目时间很短,我浏览了Sketchfab,寻找一些素材来丰富场景——椅子、收音机、盒子、油罐等。我还从我的Kitbash3D套装里拿了一些其他杂项道具。一些特定的素材和贴图也是从零开始制作的。我用Megascans的涂鸦贴纸给墙壁增添了一些个性。为了方便添加线材,我用Jayanam的免费插件JMesh。


05:角色设计
在我“拾荒者”叙事的限制范围内,我知道我的角色设计将是渔夫、焊工和造船厂拆船工的视觉结合体。我在Sketchfab上找到了一个3D模型,里面有基本的设计原则——我用它作为基础,然后去掉了一些不需要的元素。然后我在Substance Painter中重新贴图了整个模型,严格遵循现实参考的配色方案。


最后,姿势和绑定都是用Mixamo完成的。关于动画烟雾纹理,我使用了一些烟雾的库存素材,放在一张卡片上,并在纹理上添加了轻微的辐射。
06:场景布置、区块与动画
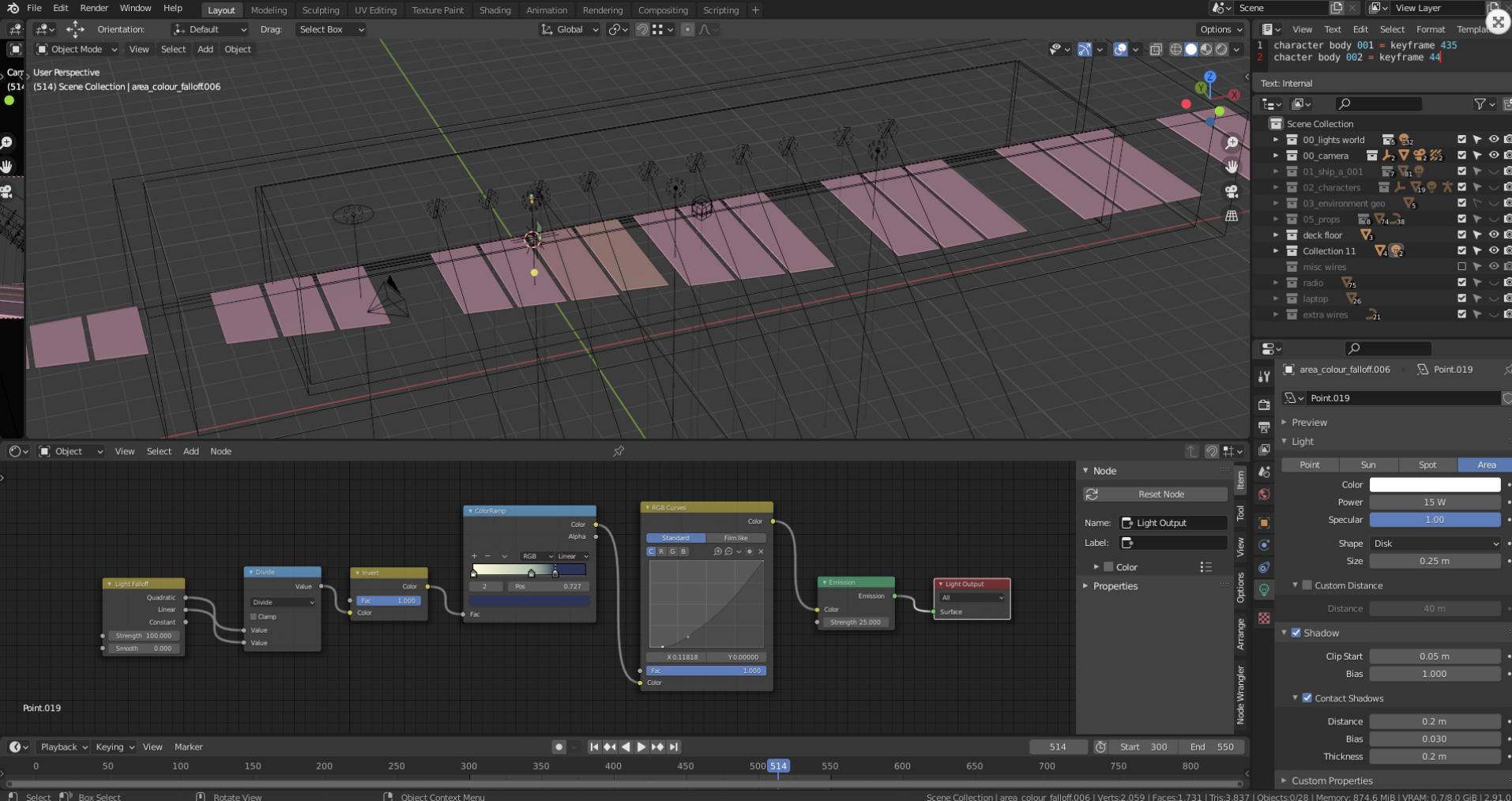
动画的灯光和渲染均在EEVEE中完成。关于涂漆,我用Cycles渲染了图像。你可以在下面看到Cycles渲染时的渐变光节点设置。我喜欢用这个节点设置来获得灯光带来色彩衰减的风格化效果。

07:测试构图、灯光和镜头构图

08:场景走查
最终合成时,我用了DaVinci Resolve。我做了一些小的调色,给镜头添加了一些额外的尘埃元素,还做了一些音效设计,让镜头更有层次感。

09:最后一镜

此外,本地性能不够的话,可以用渲云云渲染平台。渲云基于分布式云计算架构的云渲染,能把渲染任务拆开后并行处理,大大提高渲染效率。32 核起步的高性能云主机可以弹性扩展到 192 核,应对超大型场景和动画不在话下。











