用Blender制作室内效果图宜居之地

用Blender制作室内效果图宜居之地

By:Augusto Cezar

我的灵感

首先,我开始通过从网站寻找一张漂亮的图像来寻找灵感。我总是使用这个平台来获取灵感,因为我(几乎)确定那里的所有东西都有一张照片。

在搜索过程中,我发现了一位名叫奥尔加·尚吉纳 (Olga Shangina) 的伟大摄影师的作品,他的主要作品包括室内设计照片。

好的,目标锁定了......是时候开始建模了。

根据照片对房间进行建模

在这个项目中,我无法访问平面图,所以我不得不即兴发挥。我使用了一个名为 FSPY 的新软件来正确放置相机。它是由具有相同功能的 BLAM 的相同开发人员创建的。您在场景上设置一些参考线来标记消失点,它会自动为您创建摄像机。之后,您只需将 .fspy 导入 Blender。

之后是通常的。我使用地毯的尺寸作为参考,以确保所有东西都有合适的尺寸。事情就这样发生了;Shift+A,添加平面、移动、挤出等。很快整个房间都被建模了。

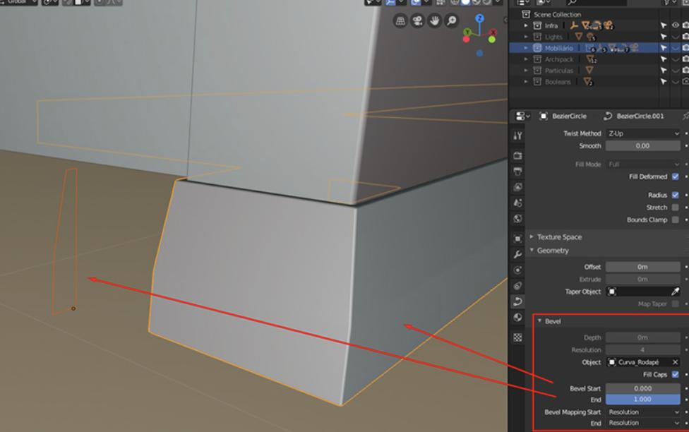
一个不错的细节:我用两条曲线对踢脚板进行了建模。一条曲线与墙壁的形状相同,另一条曲线与踢脚线的形状相同。这是在 Blender 上制作踢脚线和天花板造型的最快方法。

一种配置灯光的奇怪方法......

配置灯光是相当困难的。有一段时间,我努力定位太阳灯,做各种技巧,测试 HDR 和其他光源,试图让场景中的光线与原始照片中的光线相匹配。什么都不起作用。

在看了几分钟(或几个小时)后,我顿悟了。摄影师使用了更高的曝光,使外部几乎完全是白色的。这使得窗户看起来更像是大型漫射灯,而不是实际上让阳光通过的窗户。

所以......我在每扇窗户上放置了一盏区域灯,试图达到相同的外观,令人惊讶的是,它奏效了。

这真是太讽刺了;我一直知道这是错误的。几年前看过 Blender Guru 视频的人都会记得一段视频,他在视频中谈到了光的方向,以及将区域光垂直于窗户放置是一个糟糕的主意。但不知何故,对于这个特定的项目,它奏效了。

区域灯也一点也不逼真,所以想象一下,当我通过使用这种技术,能够获得非常接近原始图像的东西时,我会感到惊讶。经验教训:有时你需要适应和打破规则。

家具时间

我没有自己为所有东西做模特。大多数家具都是我在 网站上下载的第三方型号。这不是下载 3D 模型的最佳网站,但它们是免费的并且没有许可证问题;考虑到这是一个主要重点是学习的个人项目,模型很好。

沙发和椅子也来自这个网站。在沙发上,我只换了脚,这样它们就会与其他木制物品保持一致。在椅子上我不得不工作更长的时间,因为原来的几何形状没有任何意义。然而,对于餐桌,我别无选择:我为自己建模,仔细而注意细节,甚至为腿上的螺丝建模。

纹理呢?

我从 Poliigon 购买了一些地板和木材的纹理。沙发和靠垫模型都有自己的。对于地毯,我必须即兴创作;我花了一些时间寻找一个漂亮的无缝图案,其颜色与场景相符。最后,我使用了我在 Google 上找到的地毯图片和 Poliigon 的颠簸地图。

一些木质纹理与模型的其余部分并不真正匹配,因此我使用了一些节点来修改它们的色调。

最终渲染

本地性能不够的话,可以用渲云云渲染平台。渲云基于分布式云计算架构的云渲染,能把渲染任务拆开后并行处理,大大提高渲染效率。32 核起步的高性能云主机可以弹性扩展到 192 核,应对超大型场景和动画不在话下。

作为最后的润色,我校正了颜色以获得更中性的色调,并在后期制作中添加了一些光泽,然后......做!

显然,我重复了这个过程大约 8 次,直到我最终对结果感到满意。

/v23/jpg/swiper2-34c8e7ae.jpg
/v23/jpg/swiper1-fc05a4ec.jpg
/v23/jpg/swiper2-34c8e7ae.jpg
/v23/jpg/swiper1-fc05a4ec.jpg

热搜关键词

底部宣传图

渲云,您身边的渲染专家!

赞奇科技旗下CG视效行业云渲染品牌
立即注册
联系我们